ArcGIS Blog

Administration

ArcGIS Workflow Manager

Driving process improvements using your organization's historical job data

By Robert Smith

For many organizations, even when processes are well-documented and followed, it can be difficult to sift through the paper-trails later and understand what’s going right and wrong.  Good historical recordkeeping and analysis helps us find the answers that make our work more impactful.  ArcGIS Workflow Manager allows you to track your organization’s work using common job properties like status, priority, due date, type, and assignment.  This information is valuable for more than just keeping track of your organization’s current and future work.  Jobs your organization have already completed and closed can be equally important to track when identifying process improvements and resolving issues.

For instance, in a submission and review process, jobs could be closed for many different reasons that may be important to know later.  A few possibilities are

  • The submission was reviewed and accepted.
  • The submission was returned for corrections, which will be made in the same job.
  • The submission was returned for corrections, which will be made in a separate job.
  • The submission was a duplicate of another submission.
  • The submission was cancelled because it was determined to be invalid or unnecessary while the job was in-progress.

To know what’s going well and where we can improve, it’s useful to be able to be able to distinguish between these different outcomes in our past work and summarize what is happening.

Job status is an especially important property, both for tracking individual jobs and for identifying larger trends.  With the 11.3 Enterprise and June 2024 Online releases of Workflow Manager , you now have the option to   after closing it.  This allows you to use job status to sort, filter, and summarize your closed work.  To learn more about this, let’s explore our submission-and-review example.

Configuring jobs to maintain final status

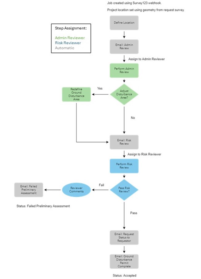
Below we have a simplified example of a county Public Works department’s ground disturbance permitting process.  A customer submits a request to the county by completing a Survey123 survey, which triggers the creation of a job in Workflow Manager.  The analyst is then automatically notified via email to review the request, and to adjust the disturbance area if needed.  Then, the job is automatically reassigned to a risk assessor, who will determine whether to accept or reject the request.

Once the risk assessor performs the risk review, they must decide whether the ground disturbance permit request has passed or failed.  If it passes, emails will be sent to the requestor to notify them, and to the permitting office to have the permit issued.  If it fails, the risk assessor will add their comments, which will then be forwarded to the requestor.  In either case, the job is now closed.

Eventually, we will want to look back at closed jobs to generate metrics.  For example, we may want to know the acceptance rate of requests, or the number of customers with multiple rejected submissions.  We may also want to compare requests that passed risk review with those that failed, to identify common problems.  Job status is the most straightforward way to distinguish between accepted and rejected requests, so maintaining the final status of these jobs will be important.  This option is available to us when we configure the job template.  In the Profile tab, you’ll see Maintain Status as an option when setting the final job status.

Once you have configured this option, you’ll notice that once a job is closed, it will keep its final status.

Tracking and summarizing closed jobs by status

We can take advantage of this in the Manage Page by configuring shared searches and shared charts.  Below, you can see we have configured a shared search to query closed jobs (closed = ‘1’) which were created from our permitting review template (jobTemplateName = ‘Ground Disturbance Permit Review’).  In the job list, we will display the jobs’ name, status, priority, and the date they were closed, and we will sort them by priority.

Our workflow item also comes pre-configured with a shared chart displaying job status.

In the Manage Page, we can use our shared search and shared chart together to display the status of our closed ground disturbance permit requests.  Below, you can see that we have selected our shared search and expanded the Job Status shared chart.  We can see that out of the nine requests we have closed, four were accepted and five failed preliminary assessment.  In the map view, job locations are color-coded by status.  Using the Job List, pop-ups, or the Job Details panel, we can select our failed requests to investigate further.  If you find that a job needs to be reopened and updated, re-assigned, or re-routed, you can also do this from the Manage Page.

If you would like a more custom viewer for your job data, this is also possible.  You can achieve this by creating a view from the Workflow Layer and using it as a data source for an ArcGIS Dashboard or similar application.

In Closing

For organizations that want to make data-driven process improvements, ArcGIS Workflow Manager is there with the tools to turn your completed work into valuable insights.  Here we saw an example of a submission and review process with multiple possible outcomes.  Leveraging the Maintain Status option in our Job Template, we used shared searches and shared charts to query and summarize our closed jobs in the Manage Page.  These tools make it easy for organizations to explore their past work and address issues.  I hope this has inspired you to give your closed jobs a second life by taking advantage of the data they leave behind!

Learn more about ArcGIS Workflow Manager

Want to learn more about ArcGIS Workflow Manager? Check out our Resources for ArcGIS Workflow Manager blog to connect with us and discover everything you can do with Workflow Manager.

Share this article

Subscribe
Notify of
0 Comments
Oldest
Newest
Inline Feedbacks
View all comments