News

ArcUser


Search ArcUser

Winter 2012 Edition

Modeling Social Vulnerability in Burkina Faso

By Garth Arnold, Brett Carlock, Mike Harris, Adam Romney, Mario Rosa, Josh Zollweg, Anthony Vodacek, and Brian Tomaszewski

This article as a PDF.

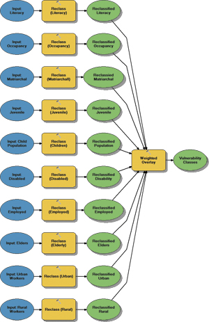
The Social Vulnerability Model for Burkina Faso was developed using ModelBuilder.

The Social Vulnerability Model for Burkina Faso was developed using ModelBuilder.

Graduate students at the Rochester Institute of Technology (RIT), funded via a National Science Foundation (NSF) Science Master's Program (SMP), have developed a social vulnerability model and visualization approach for Burkina Faso using ArcGIS.

Social vulnerability can be loosely defined as the predisposition of people, organizations, and societies to impacts from natural and man-made disasters. In the case of the model presented in this work, social vulnerability is assessed using social, economic, educational, and financial factors to try to create an index that will score the relative level of social vulnerability on a regional level.

The immediate purpose for developing the social vulnerability model was to make otherwise inaccessible data accessible to disaster management decision makers within the government of Burkina Faso such as the Conseil National de Secours d'Urgence et de Réhabilitation (CONASUR). CONASUR deals with humanitarian aid mobilization, natural disaster prevention, and management training. Although government agencies such as CONASUR are the primary target of this model, this does not preclude output products from the model (i.e., social vulnerability maps) from being used by health and aid organizations or by the people of Burkina Faso.

ArcGIS for Desktop is an indispensable tool in helping to manage, determine, and visualize social vulnerability as GIS helps provides essential geographic context to social vulnerability data. By creating a spatially explicit vulnerability model, decision makers can determine what areas are more vulnerable to different types of risks. Furthermore, social vulnerability data can be tracked and analyzed over time, enabling further understanding of risk and vulnerability in any given area.

Case Study: Burkina Faso

Burkina Faso is a landlocked country on the African continent bordered by Mali, Niger, Benin, Togo, Ghana, Togo, and the Ivory Coast. In this home to 16.3 million residents, or Burkinabé, six languages are spoken among its 63 ethnic groups. In 2009, the literacy rate was 26 percent. US Department of State data from 2010 shows the infant mortality rate was 91.7 per 1,000 live births with a life expectancy average of 56.7 years. Approximately 80 percent of Burkinabé rely on subsistence farming. According to statistics reported by Burkina Faso, the urban work force represents only 5 percent of the total population, while the rural work force comprises 12 percent of the population. With a per capita gross domestic product of $580, Burkina Faso is ranked as one of the poorest countries in the world according to the US Department of State. Given the level of poverty in Burkina Faso, it is an excellent candidate for a case study on social vulnerability.

Model Development

The social vulnerability model developed for Burkina Faso was inspired by the social vulnerability index (SoVI). [This index was created by Susan L. Cutter, Jerry T. Mitchell, and Michael S. Scott to measure the social vulnerability of US counties to environmental hazards.] SoVI quantitatively describes the overall vulnerability of a region to shocks based on socioeconomic variables using nine significant components that include socioeconomic status, elderly and children, rural agriculture, housing density, black female-headed households, gender, service industry employment, unemployed Native Americans, and infrastructure employment.

One of the first challenges the student team faced in building the model was that, for Burkina Faso, exact analogs of the SoVI categories are not present due to cultural differences between the United States and Burkina Faso. However, there were many variables in the data obtained from Burkina Faso similar to those in the SoVI. Ultimately, the students selected input variables for the Burkina Faso model that had the closest logical fit to the SoVI categories.

The final input variables for the Burkina Faso model included literacy level, housing occupancy, matriarchal households, juvenile-headed households, child population, disabled population, employed population, elderly population, urban workers, and rural workers. This article describes the methodologies for finding, evaluating, preparing, and managing the data for the model.

Data Methodologies

All input variable data for this project was obtained from the National Statistical System of Burkina Faso website. This website does not provide GIS-ready data assets such as downloadable shapefiles. Rather, all the data was contained in tables within PDF-based national census reports.

Tableau 5.1: Répartition des ménages dirigés par les enfants selon la réion de = résidence
REGION URBAIN RURAL ENSEMBLE
  Masc. Fem. Total Masc. Fem. Total Masc. Fem. Total
Boucle du Mouhoun 398 120 518 2846 696 3542 3244 816 4060
Cascades 328 81 409 788 146 934 1116 227 1343
Centre 3019 496 3515 569 79 648 3588 575 4163
Centre-Est 564 168 732 2110 1027 3137 2674 1195 3869
A representative table of Burkina Faso census data provided in PDF format

Evaluation of dataset suitability for the model was based on whether or not a census report contained tables of interest to the project. Specifically, datasets should have a geographic reference (e.g., regions of Burkina Faso) and contain data that included variables such as child population, household heads by gender, literacy rates, disability rates, household heads employed, household heads that are children, household heads that are elderly, household quality, housing type, rural work force, and people per room.

If a table was deemed useful, based often on translating the table's title using the Google Translator tool, it was extracted from the PDF file using Adobe Acrobat's Save as Table tools for importing the data into Microsoft Excel spreadsheets (.xls). Relevant parts of spreadsheets, such as column headings, were translated from French to English using Google language translation tools. Data cleanup performed on the spreadsheets included verifying that the text for each geographic reference in the data tables matched the text in a shapefile that it would be joining to. Other cleanup procedures included removing commas from numerical fields.

The model output was mapped to indicate the predominance of specific social vulnerability classes.

The model output was mapped to indicate the predominance of specific social vulnerability classes in each region of Burkina Faso.

Once the data tables for each model variable were cleaned, each table was joined in ArcMap to a shapefile of administrative level 2 boundaries (i.e., second subnational level) of Burkina Faso obtained from the Global Administrative Areas database (www.gadm.org/). After being joined, each shapefile was then converted from vector to raster using the Polygon To Raster tool in ArcToolbox. The vector to raster conversion was required so each model variable could be used with the Weighted Overlay tool (which only works with raster datasets).

After all input variables were converted, they were added to a ModelBuilder model. First, each input variable was reclassified using a range of values from 1 to 10 to normalize the values and provide a common measurement scale. Each input variable was processed using the Weighted Overlay tool and the reclassified input variables added together to generate a social vulnerability score. Because this was a pilot project, each factor was weighted equally in developing the initial social vulnerability score. Thus, each input variable contributed 10 percent to the final social vulnerability calculation. The social vulnerability score for each region was set such that it fell into one of four classes, with class one being the least vulnerable and class four being the most vulnerable.

Future Work

To improve the proposed model, the authors intend to develop a web-based application that would allow weights to be adjustable to refine model outputs. Further research into the socioeconomic context of Burkina Faso can also determine a more precise and flexible model variable weighting scheme. For example, further insight into how global shocks, such as the recent economic crisis, have affected Burkina Faso could result in a determination that the employment variable should be more heavily weighted in the model.

Also, additional or different variables could be brought into the model as new data becomes available. The student team collected and processed data on housing materials, but this data was not used in the model due to time constraints. Housing material data would add additional insight into the living condition component of social vulnerability. Housing conditions can be used as an indicator of the resistance to vulnerability of the social risk for a given area. It is likely that higher-quality structures will be found in areas that are less socially vulnerable.

Summary

GIS is an indispensable tool in helping to manage, determine, and visualize social vulnerability. It provides spatial context to social vulnerability data. Given the prevalence of poverty in Burkina Faso, this country is an excellent subject for the study of social vulnerability. The authors have targeted the government of Burkina Faso, at the top administrative levels and regional levels, as the end users for this model—the levels where vulnerability mitigation decision making might occur.

For more information, contact

Brian Tomaszewski, PhD
Assistant Professor
Department of Information Sciences & Technologies
Rochester Institute of Technology
31 Lomb Memorial Drive
Rochester, New York 14623, USA
E-mail: bmtski@rit.edu

References

Cutter, S. L., Boruff, B. J., and Shirley, W. L. (2003), "Social Vulnerability to Environmental Hazards." Social Science Quarterly 84: 242–261.

Institut National de la Statistique et de la Démographie (INSD), accessed May 20, 2011.

Social Vulnerability Index for the United States, accessed June 8, 2011.

US Department of State, "Background Note: Burkina Faso," accessed June 8, 2011.

Acknowledgments

The work presented in this article was conducted by graduate students at the Rochester Institute of Technology funded through the National Science Foundation Science Master's Program "Decision Support Technologies for Environmental Forecasting and Emergency Response" (NSF DGE-1011458). For more information on this program, see www.cis.rit.edu/EnvironmentalForecasting. The authors also thank Rigobert Bayala, director of Suivi Ecologique et des Statistiques and director general of the Conservation de la Nature, Ministère de l'Environnement et du Développement Durable of Burkina Faso, for his assistance in acquiring datasets from Burkina Faso.

About the Authors

Garth Arnold is a master of science candidate in multidisciplinary studies at the Rochester Institute of Technology. His concentrations include GIS, public policy, and environmental science.

Brett Carlock is a student in the environmental science master's program at the Rochester Institute of Technology. His research interests include integration of lidar floodplain models with GIS analytic tools.

Mike Harris is a student in the imaging science master's program at the Rochester Institute of Technology. His interests are in remote sensing and scene classification for disaster management.

Adam Romney is a student in the computer science master's program at the Rochester Institute of Technology. His interests are computer graphics and 3D visualization.

Mario Rosa is a student in the computer science master's program at the Rochester Institute of Technology. His interests include artificial intelligence applied to security and computer graphics.

Josh Zollweg is a student in the imaging science master's program at the Rochester Institute of Technology. His interests include pattern recognition and object understanding from imagery.

Anthony Vodacek, PhD, is an associate professor in the Department of Science, Rochester Institute of Technology. His interests include remote sensing of environmental resources and wildland fire monitoring.

Brian Tomaszewski, PhD, is an assistant professor in the Department of Information Sciences & Technologies at Rochester Institute of Technology. His interests include geovisual analytics and disaster management.

Contact Us | Privacy | Legal | Site Map