
Overview
ArcGIS Workflow Manager is a workflow management system that combines tools, products, and GIS operations to help standardize business processes across mobile, web, and desktop deployments. With the release of ArcGIS Enterprise 11.1 and ArcGIS Pro 3.1, we are excited to bring you the latest features and enhancements available with Workflow Manager.
We’ve also released the ArcGIS Workflow Manager 11.1 Functionality Matrix to help you identify which requirements, licenses, capabilities, and version of Workflow Manager best fit your organization’s needs.
ArcGIS Workflow Manager for ArcGIS Enterprise 11.1
The 11.1 release of Workflow Manager highlights new additions to the web interface, enhanced support for steps, and improved functionality in the web app:
- Optional workflow item upgrades
- Web request template
- Automated job template state
- Extract changes from a feature service webhook
- Federated token authorization
- Set job version step
- Run ArcGIS Pro custom add-ins
- Set job property values to read-only
- View job history
- Extended property Arcade expressions
ArcGIS Workflow Manager for ArcGIS Pro 3.1
Starting at ArcGIS Pro 3.1, the workflow pane features new ways to manage and access work with the addition of three tabs and an expanded view of your job properties:
Optional workflow item upgrades
The notification center is a new addition to the Workflow Manager web interface. When upgrading from Workflow Manager 11.0 to 11.1, workflow administrators can choose to upgrade workflow items through the web app.
This option provides workflow administrators the flexibility to upgrade items at a time that doesn’t affect users’ ability to complete work in the web app, while giving access to enhanced functionality for workflow items.

Web request template
Web Request is a new template that can be used to carry out automated job activities integrated with your workflow. When triggered by specific actions, web request templates can automatically retrieve data or post updates to a third-party system, like when a job is updated or a comment is added. The response can then be stored as output values to direct workflow paths or update your job properties.
Automated job template state
The automated job template state is a new option available in the Job Template Properties pane to help manage and categorize templates used for automatic job creation. Setting a job template state to automated signifies that the template is reserved for job creation triggered by automated actions, such as the Create Job step, scheduled job creation, Survey123, and webhooks. This state also prevents others from manually creating jobs by hiding the job template from the create panel on the manage and work page.

Extract changes from a feature service webhook
Want to get updates when changes are made to your feature service? You can now choose to extract changes when a job is created with a feature service webhook. Enabling this option allows you to extract changes as custom output values when an event is triggered or an action occurs in your feature service. These output values can then be used to assign steps to users and groups or guide workflows along a certain path.
Federated token authorization
The federated token option is a choice for authorization in the Send Web Request step and Web Request template. The federated token option allows you to call and authenticate web requests from services published within your ArcGIS Enterprise environment without having to configure authorization parameters.

Set job version step
Set Job Version is a new addition to your step library in the web app. With this step, you can set an existing branch version created outside of Workflow Manager as the job’s current version. This step also provides the option to update the job version using a specified data source or an Arcade expression.
Run ArcGIS Pro custom add-ins
You can now open and run ArcGIS Pro custom add-in commands using the Open Pro Project Items step. If the step is configured with the Run ArcGIS Pro Command, Workflow Manager will open and run your custom extensions in ArcGIS Pro when an item in the step is opened.

Set job property values to read-only
The editable check box has been added to both the Update 1-M Job Properties and Update Job Properties steps to set values to read-only when the step is run. This allows others to view the current value, but prevents them from editing or updating the value.
View job history
This highly anticipated feature has been added to the details panel to help improve job and step management. You can now view a detailed record of actions performed over the course of a job using the history tab.
The history tab allows you to review the type of action that took place, the person who performed the step, whether the step was successful or not, and the amount of time it took for the step to complete. The history tab also includes an expanded job history view, where you can export a copy of the job’s history to report on work or assess errors in a workflow.

Extended property Arcade expressions
An optional parameter has been added to both the JobExtendedProperty
and JobRelatedProperty
extended property functions. When set to true, the return_domain_description
parameter returns the value’s description for a domain extended property field; return_domain_description
can also return the code when the parameter is set to false.
Add and manage attachments
Starting at ArcGIS Pro 3.1, you can now add and manage attachments in the workflow pane to provide context, view updates, or associate information about work with a job.
Use the attachments tab to upload files, attach links, folder paths, document IDs, or modify the alias of an attachment that was previously added. Hovering over an attachment allows you to view the date and time an attachment was added and the person who uploaded the attachment. From here, you can also view, delete, and download attachments posted by other workflow users and groups.

Add comments
The comments tab is a new addition to the workflow pane in ArcGIS Pro that can be used to add and search for comments related to a job. Adding comments is a quick and convenient way to facilitate real-time updates about the workflow process.
Use comments to add context to step actions, provide feedback on data collection reviews, or sign-off on requests for changes. This tab is an efficient resource that acts as a record of communication between workflow users.

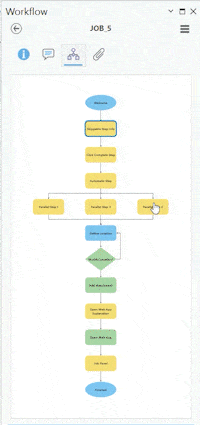
View workflow diagrams
You can now use the diagrams tab in ArcGIS Pro to view workflow diagrams, re-route workflows, and activate steps. The diagrams tab provides an overview of where a job is in the workflow process and allows you to see completed steps without having to open the web app. Using the diagram view, you can re-route workflows by setting a step as the active step.

Manage job properties
With the latest update to the job details pane, you can now view and edit feature service extended job properties directly in ArcGIS Pro. On the properties tab, you can expand the drop-down menu to review and edit values that were input for your Survey123 or 1-1 feature service extended properties.

What’s coming to Workflow Manager later in 2023
We’re excited to announce the integration of Workflow Manager with ArcGIS Online in 2023. With the introduction of the Workflow Manager user type extension, organizations that use ArcGIS Online can create custom, repeatable workflows to reduce errors and improve business efficiency. Workflow Manager provides a wide range of tools to help automate tasks, assign roles, and manage work in one centralized location.
Article Discussion: